搜索
学校主页
Toggle navigation
首页
学校基本概况
学校简介
学校领导
部门设置
质量报告
大事年表
校园实时动态
通知公告
学校新闻
系部新闻
周工作安排
校园安全
教育督导
学校党建工会
行之党建
学校工会
德育学工团委
活动通知
德育活动
规章制度
德育科研
团委工作
名师辐射
风采展示
教学实训科研
文件通知
活动新闻
教学运行
大赛实训
教师发展
课题论文
教学成果
资料下载
暑期技能大培训
其他专题网站
职教宣传周
江苏省“经纬”名班主任工作室
首页
>
学校基本概况
>
质量报告
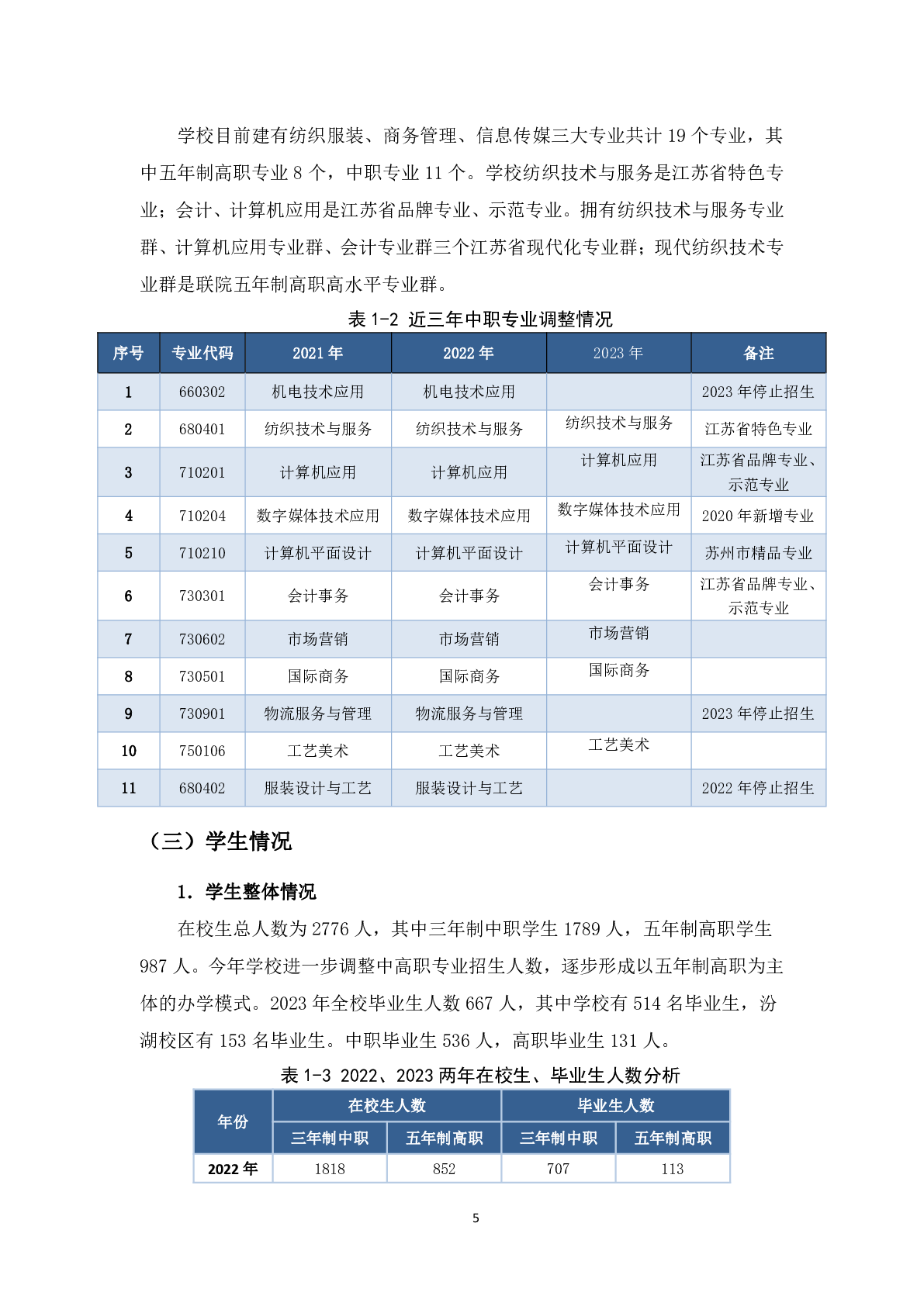
江苏省苏州丝绸中等专业学校 中等职业教育质量年度报告 (2023年度)
日期:2023-12-13 16:33:15 浏览量:
560
操作>>
上一篇:
2023企业年报(纺织机电技术专业)
下一篇:
江苏联合职业技术学院苏州丝绸中专办学点质量年报(2023)
返回首页
关闭页面
官方微信
版权所有:江苏省苏州丝绸中等专业学校
单位地址:吴江区盛泽镇市场中路588号
联系电话:0512-63504011 63551417
E-mail:zyq@wjezz.com.cn
备案号:
苏ICP备2022047387号
苏公网安备 32050902100042号