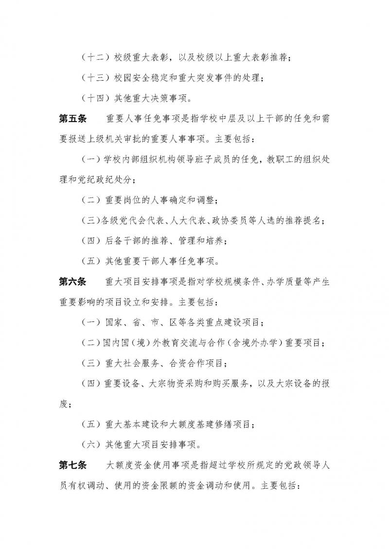
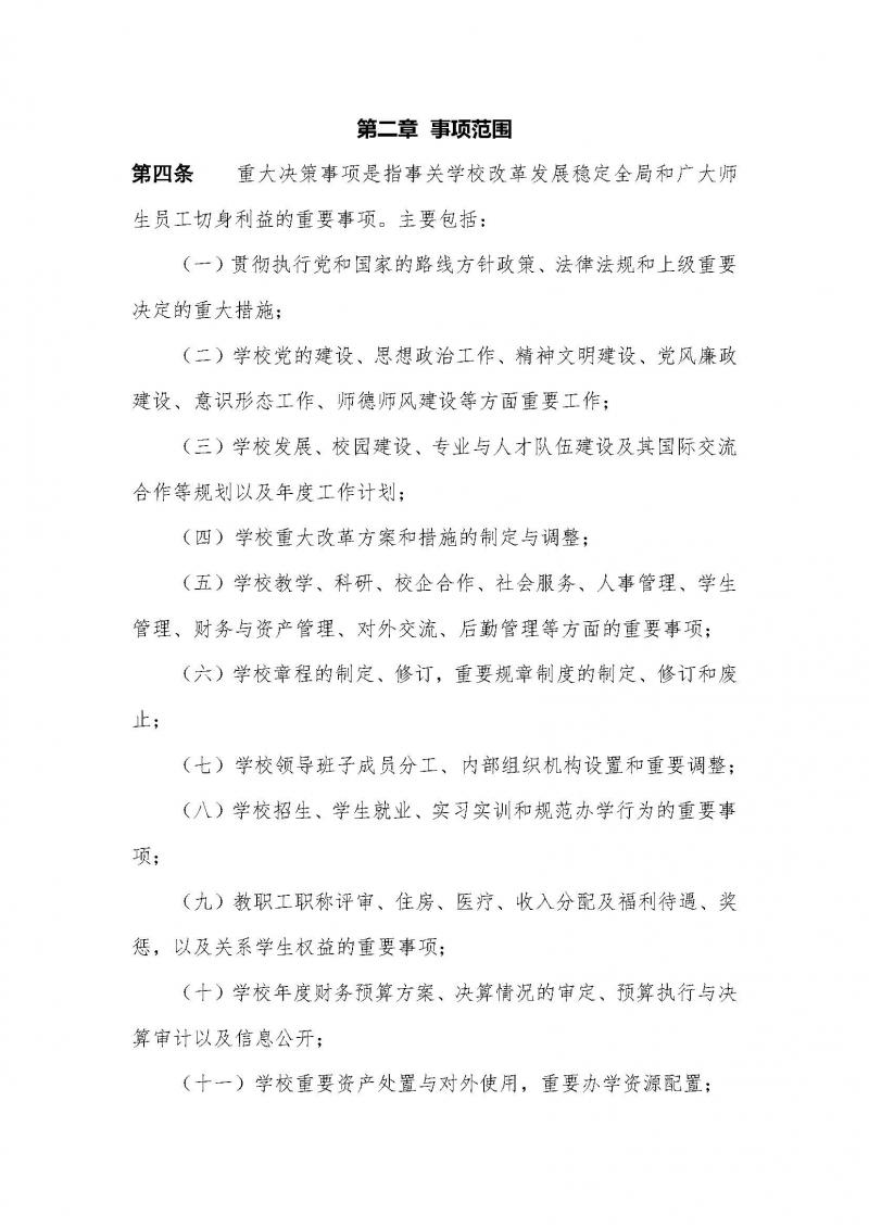
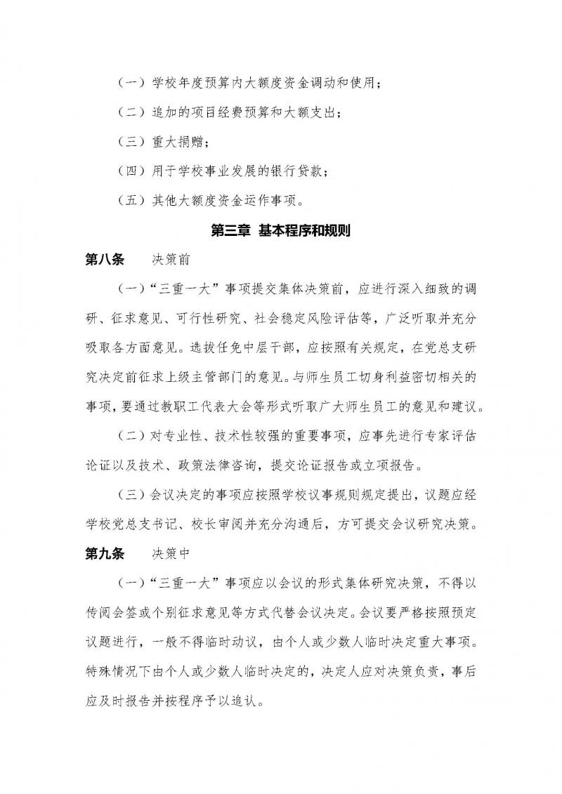
中共苏丝专党(2025)2号:苏州丝绸中等专业学校总支委贯彻落实“三重一大” 决策制度实施办法(2025年2月修订)
日期:2025-11-06 09:17:33  浏览量:24


中共苏丝专党(2025)2号:苏州丝绸中等专业学校总支委贯彻落实“三重一大” 决策制度实施办法(2025年2月修订)(1)_页面_1.jpg中共苏丝专党(2025)2号:苏州丝绸中等专业学校总支委贯彻落实“三重一大” 决策制度实施办法(2025年2月修订)(1)_页面_2.jpg中共苏丝专党(2025)2号:苏州丝绸中等专业学校总支委贯彻落实“三重一大” 决策制度实施办法(2025年2月修订)(1)_页面_3.jpg中共苏丝专党(2025)2号:苏州丝绸中等专业学校总支委贯彻落实“三重一大” 决策制度实施办法(2025年2月修订)(1)_页面_4.jpg中共苏丝专党(2025)2号:苏州丝绸中等专业学校总支委贯彻落实“三重一大” 决策制度实施办法(2025年2月修订)(1)_页面_5.jpg中共苏丝专党(2025)2号:苏州丝绸中等专业学校总支委贯彻落实“三重一大” 决策制度实施办法(2025年2月修订)(1)_页面_6.jpg中共苏丝专党(2025)2号:苏州丝绸中等专业学校总支委贯彻落实“三重一大” 决策制度实施办法(2025年2月修订)(1)_页面_7.jpg中共苏丝专党(2025)2号:苏州丝绸中等专业学校总支委贯彻落实“三重一大” 决策制度实施办法(2025年2月修订)(1)_页面_8.jpg